多谐振荡器实习套件 模拟“知了”声电路的制作
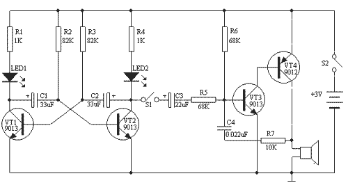
在数字电路中,多谐振荡器广泛用作信号源,将多谐振荡器与其它单元电路组合,可做成许多实用电路和趣味电路。因此多谐振荡器的制作与分析是本套件的重点。模拟“知了”声电路由多谐振荡器与音频振荡电路两个比较典型的单元电路组成,是一项综合性的实训内容。该电路集声光于一体,趣味性强,又贴近学生生活实际,而且成功率高,能极大地激发学生的学习兴趣。 该电路可接3~6V直流电源,工作时,两个发光二极管交替闪烁,喇叭里发出模拟“知了”的叫声。有趣好玩,适合电子初学者制作首选。
装好的成品如下图所示:

正常情况:接通电源,两个发光二极管轮流闪烁,扬声器发出模拟“知了”的声响。用万用表检测VT2的集电极电位, 现象:万用表指针来回偏转;用示波器观察VT2的集电极电位,现象:直流电位上下跳动。 存在故障:①发光二极管轮流闪烁,而扬声器不响,则应检查扬声器和音频振荡电路工作是否正常。②扬声器发出连续不断的声响,模拟声音不是“知了”声且发光二极管不闪烁,则是多谐振荡器不工作。③发光二极管闪烁正常,扬声器仍旧发出连续不断的声响,则应检查C3 和R5是否良好。

多谐振荡器,模拟“知了”声制作详细说明可以请参见如下直接下载,(详细制作非本站所作):
 |
模拟“知了”声电路的制作.doc |
1.14MB |
点击下载 |
多谐振荡器,模拟“知了”声制作详细试验文稿请参见如下(详细制作非本站所作):
 |
模拟“知了”声试验文稿.ppt |
2.66MB |
点击下载 |
查看和发表评论 管理员一般会在8-48小时内回复,会删除无意义的留言以及重复留言,请保证留言标题清晰,内容明确! 1、评论不代表本站观点。 另外,即使是本站原创作品,本站也不保证内容绝对正确。 2、如果您拥有本文版权,并且不想在此处发表,请书面通知本站立即删除并且向您公开道歉! |